STK3048 / STK6153 Power Amplifier Information

This information is a Google English Translation of information found on a Chinese Web Paqe
so it's a bit confusing, but it at least provides the voltages required and some other basic info.

STK3048 and STK6153 Sanyo Japan thick film integrated circuit amplifier.
STK3048 is pre-voltage amplification circuit; STK6153 are level after the current amplification circuits.

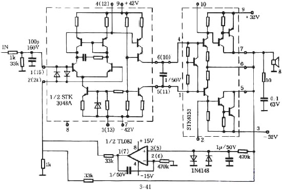
STK3048-house a total of 2, enter the class with the protection of the differential amplifier, bad charge of the two base diode protective effect. Its collector's series RC phase compensation network to prevent the input stage due to sudden transient distortion signal generator.  Collector at the two inter-connected there is a group of mirror current source. This circuit then people will be aiming to enter the tube current linear right to enter the tube down the left phase and constitute a two-phase minus the current source, after the level of implementation of current incentives. Main voltage to enlarge the base class for a total of total radio circuit on tube amplification of broadband signals, and input and output level of the direct coupling between the provision of impedance matching; under the pipeline and to the output current on tube amplification designed to reduce the level of open Central distortion, and after the class to provide a greater incentive power. The zoom control are supplemented by two constant current source for the load on the power supply ripple rejection stronger.

STK6153 separate mono-type thick-film package (dual-channel to be 2), in-circuit radiators with exposed electrical insulation. STK6153 integrates the constant voltage source of internal bias, no pre-promoting and non-class composite current amplifier circuit. Complementary use of the whole symmetric structure, with high-speed, high precision, high power, low noise and other excellent characteristics. Constant voltage source because of the built-in bias, no-class high-power tube is always in the best job status, has excellent temperature compensation. Thick block of the complementary output is designed to study inverted Darlington circuit composite to the form of open-collector output, can reduce the output impedance.

STK3048 STK6153 3-41  By the STK3048 and STK6153 power amplifier circuit composed as shown in Figure 3-41 (power supply, protection circuitry is abbreviated), inside the dashed border, respectively before and after class IC physical analysis of the internal circuit. WIMA ERO,Marcon NIPPON、CHEMICON Nitsuko、Rubycon,WIMA0.1uF~0.33uF Small capacitors can be pre-selected ERO Germany WiMAX or high-quality capacitors, power supply filtering with large electrolytic optional Nissan Marcon NIPPON, CHEMICON Nitsuko, Rubycon capacitance as the best brands, each one large electrolytic parallel the WIMA0.1uF ~ 0.33uF small capacitance in order to improve frequency characteristics. Circuit debugging can not work, listening at the overall feeling on the whole range within the scope of the band appeared to be very balanced, dynamic, and wide frequency response, low distortion, fast transient response, pure powerful sound quality, and noise in particular small. 2X100W、Sine power circuit; 2X100W, distortion <=0.008% ;8OHM;10~100000HZ.

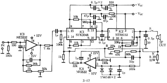
STK3048 and STK6153 simpler internal circuitry, and its sound quality is very good. 3-42 However, the external circuit design and the choice of external components a greater impact on IC sound quality, so the amplifier using the circuit shown in Figure 3-42.

(1)IC3(NE5532)The use of Gm control the volume, then put the volume potentiometer at IC3 (NE5532) point on the gain control, and changing the depth of negative feedback to change the size of the volume. STK3048 job status at the best stability. Adjust the volume when the sliding almost no noise. More importantly, when a small volume playback dynamic range remains unchanged, when loud music was full details, there is no sense of beating about the bush.

(2)Constant-current negative feedback circuit, the linear resistor R and R 'variable amplifier for constant voltage constant current mode to drive the load, so that the transient characteristics of power amplifier to improve and enhance the strength and treble bass clarity.

(3)IC4(NE5532)The abolition of negative feedback loop capacitance, IC4 (NE5532) and external components constitute the mid-point of zero output servo circuit. STK3048 ② (14) STK6153 Used to servo STK3048 of ② (14) feet, after the cancellation of the feedback capacitance caused STK6153 DC-bit output drift, high-amp improve, low-frequency Resolution. Subjective evaluation of the amplifier listening: delicate treble clear, bright tenor thorough, plump bass strong, structured range, harmonic distortion of small, low noise, very wide dynamic range. STK6153 Output power because of the larger circuit, it should be noted the use of power must have enough capacity, STK6153 radiator should not be too small. IC OP-AMP Active Servo using independent power supply. In addition, the amplifier must be mounted on speaker protection circuit.